01今年执业药师考试改革重大变化就是考试分数调整为100分,很多考生关心多少分为合格分,还是72分吗?
全国统一合格分数:60分
自2022年起,执业药师考试实行相对固定的合格标准,各科目合格标准为试卷满分的60%:即试卷满分为100分的话,科目成绩≥60分就算合格。


单独划线合格分数:或低于60分
执业药师考试部分考区将实行“单独划线”,成绩合格标准将降低。

单独划线政策地区:
国家乡村振兴重点帮扶县为新纳入考区,包括以下160地:

02 成绩有效期
执业药师成绩有效期分考全科和免二科两种情况。
考全科:4年有效期
考试科目:专业知识一、二,综合知识与技能,法规
有效期计算原则:单科成绩在连续4年内有效,考生在连续4年内通过全部科目即可。
如果今年同专业的4科考试未全部合格,2026年则须重考2022年考过的科目。
免二科:2年有效期
考试科目:综合知识与技能、法规合格标准
有效期计算原则:单科成绩在连续2年内有效,考生在连续2年内通过须考科目即可。
2024年报考“免二科”且1科合格的执业药师考生,今年得通过同专业另一科目。否则2024年合格成绩将失效,2026年须重新报考2科。
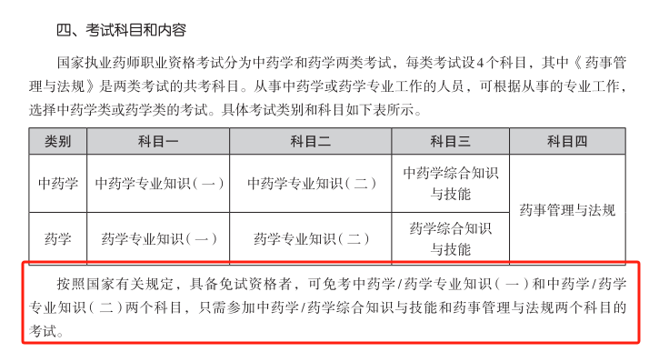
免考两科的条件

想要申请免试的25年考生需满足以下条件:
1.符合执业药师报考条件
2.取得药学或医学专业高级职称
3.正在药学、中药学岗位工作
高级职称的类别为从事药学或中药学岗位工作获得的药学、医学或医药学专业高级职称。
不属于免两科的高级职称类别:从事医疗、预防、保健、医技、护理工作的主任(副主任)医师、主任(副主任)技师、主任(副主任)护师,从事高等院校教学、科研、管理工作的教授(副教授)等不符合免考两科的条件。
高级职称应于报考截止日之前取得。

